Epstein Barr virus può causare anche altre 7 malattie Autoimmuni
Autoimmunità
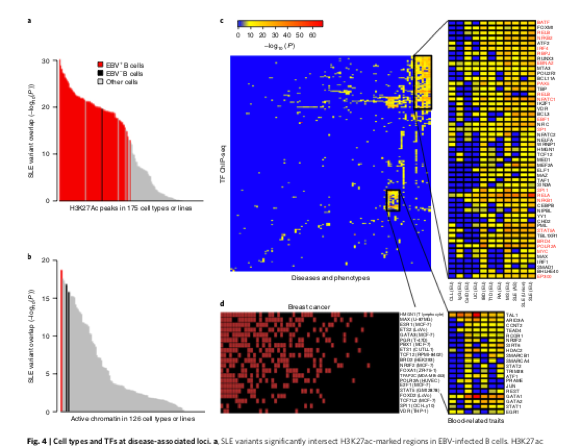
Transcription factors operate across disease loci, with EBNA2 implicated in autoimmunity.

La presenza del virus di Epstein Barr, con il locus EBNA2 nello studio eseguito dai ricercatori del Center for Autoimmune Genomics and Etiology (CAGE) di Cincinnati, diretto da John Harley, è implicato nella autoimmunità di patologie, sono state identificate il lupus eritematoso sistemico, la sclerosi multipla, l’artrite reumatoide, l’artrite idiopatica giovanile, le malattie infiammatorie croniche intestinali, la celiachia e il diabete di tipo 1.; ma altre patologie autoimmuni possono essere implicate. Altri loci oltre a EBNA2 possono essere implicati.
La latenza I è caratterizzata dall'espressione di EBNA-1, dal promotore Q (Qp), degli EBER 1,2 e di LMP2A.
In vivo Epstein Barr persiste, se non viene eliminato, per tutta la vita nelle cellule B della memoria di un portatore attuando programma di latenza I.
La latenza II è caratterizzata dall'espressione di EBNA-1, dal promotore Q (Qp) e inoltre di LMP1, LMP2A, EBERs. Può esserci anche l'espressione di LMP2B.
La latenza III è caratterizzata dalla trascrizione di tutte e nove le proteine della latenza. EBNA 1-2-3-4-5-6 sono trascritti dal promotore Wp/Cp.
La considerazione di questa pubblicazione, rivista scientifica importante, accreditata di Medicina Convenzionale, conduce al concetto altrettanto scientifico e basilare della Medicina Convenzionale:
La evidenza, eliminazione del virus di Epstein Barr è fondamentale ed il primo principio assoluto basilare della Medicina, poiché con questa pubblicazione scientifica viene indicato come il virus tra i più pericolosi, causa di patologie autoimmuni distruenti.
Da oggi impossibile affermare che la causa di queste patologie:lupus eritematoso sistemico, la sclerosi multipla, l’artrite reumatoide, l’artrite idiopatica giovanile, le malattie infiammatorie croniche intestinali, la celiachia e il diabete di tipo 1.; ma altre patologie autoimmuni possono essere implicate è sconosciuta.
Lo studio eseguito dai ricercatori del Center for Autoimmune Genomics and Etiology (CAGE) di Cincinnati, diretto da John Harley, ha dimostrato che la presenza del virus di Epstein Barr, estremamente diffuso, il 90% della popolazione, viene infettata anche nei primi anni e mesi di vita, soprattutto con il contatto della saliva, è implicato nel determinare l’aumento del rischio di contrarre patologie autoimmuni come il lupus eritematoso sistemico, la sclerosi multipla, l’artrite reumatoide, l’artrite idiopatica giovanile, le malattie infiammatorie croniche intestinali, la celiachia e il diabete di tipo 1. Altre patologie possono essere implicate.
Il 90% della popolazione, viene infettata anche nei primi anni e mesi di vita, soprattutto con il contatto della saliva, non presenta sintomi eclatanti e acuti, questo non vuol dire che sia innocuo, non determini nel tempo patologie importanti, gravi, autoimmuni, deve essere sempre evidenziato ed eliminato con la certezza della sua effettiva uscita dall’organismo,
I sintomi manifestati possono essere semplicemente vaghi e aspecifici, indefiniti, difficilmente posizionabili in una patologia specifica, principalmente dell’apparato respiratorio, un breve raffreddore, lieve catarro bronchiale, abbassamento di voce, tonsille leggermente arrossate, laringite, tracheite, tutti sintomi lievi, deboli, leggeri, sopportabili. La presenza del virus Epstein Barr difficilmente può essere identificata, per questo i sintomi sono trascurati, la terapia non eseguita, il virus rimane all’interno dell’organismo finché con la terapia adeguata, viene eliminato, con la certezza della sua effettiva uscita dall’organismo.
Affermare che il 90% della popolazione, viene infettata anche nei primi anni e mesi di vita, soprattutto con il contatto della saliva, non presenta sintomi eclatanti e acuti, non applicare una terapia rappresenta un grave errore medico, mette nella condizione, conduce le persone verso patologie autoimmuni. Come stabilito dalla pubblicazione scientifica
Transcription factors operate across disease loci, with EBNA2 implicated in autoimmunity.
La Medicina Biologica Omeopatica mi permette di identificarlo con sicurezza e eliminarlo agendo sul sistema immunitario, con la certezza della sua assenza.
Nat Genet. 2018 Apr 16. doi: 10.1038/s41588-018-0102-3. [Epub ahead of print]
Transcription factors operate across disease loci, with EBNA2 implicated in autoimmunity.
Harley JB1,2,3,4,5, Chen X6, Pujato M6, Miller D6, Maddox A6, Forney C6, Magnusen AF6, Lynch A6, Chetal K7, Yukawa M8, Barski A9,8,10, Salomonis N9,7, Kaufman KM6,11,9,12, Kottyan LC13,14, Weirauch MT15,16,17,18.
Abstract
Explaining the genetics of many diseases is challenging because most associations localize to incompletely characterized regulatory regions. Using new computational methods, we show that transcription factors (TFs) occupy multiple loci associated with individual complex genetic disorders. Application to 213 phenotypes and 1,544 TF binding datasets identified 2,264 relationships between hundreds of TFs and 94 phenotypes, including androgen receptor in prostate cancer and GATA3 in breast cancer. Strikingly, nearly half of systemic lupus erythematosus risk loci are occupied by the Epstein-Barr virus EBNA2 protein and many coclustering human TFs, showing gene-environment interaction. Similar EBNA2-anchored associations existin multiple sclerosis, rheumatoid arthritis, inflammatory bowel disease, type 1 diabetes, juvenile idiopathic arthritisand celiac disease. Instances of allele-dependent DNA binding and downstream effects on gene expression at plausibly causal variants support genetic mechanisms dependent on EBNA2. Our results nominate mechanisms that operate across risk loci within disease phenotypes, suggesting new models for disease origins.



Curr Top Microbiol Immunol. 2015;390(Pt 1):365-85. doi: 10.1007/978-3-319-22822-8_15.
EBV and Autoimmunity.
Author information
Although a role of EBV in autoimmunity is biologically plausible and evidence of altered immune responses to EBV is abundant in several autoimmune diseases, inference on causality requires the determination that disease risk is higher in individuals infected with EBV than in those uninfected and that in the latter it increases following EBV infection. This determination has so far been possible only for multiple sclerosis (MS) and, to some extent, for systemic lupus erythematosus (SLE), whereas evidence is either lacking or not supportive for other autoimmune conditions. In this chapter, we present the main epidemiological findings that justify the conclusion that EBV is a component cause of MS and SLE and possible mechanisms underlying these effects.
Pender, Michael P. “Epstein-Barr Virus and Autoimmunity” in Infection and autoimmunity / editors, Yehuda Shoenfeld, Noel R. Rose. Amsterdam, Elsevier, 2004, pp. 163-170.
Epstein-Barr Virus and Autoimmunity
Michael P. Pender
Neuroimmunology Research Centre, School of Medicine, The University of Queensland, and Department of Neurology, Royal Brisbane and Women's Hospital, Brisbane, Queensland, Australia
1. INTRODUCTION
There is a large body of evidence that infection with the Epstein-Barr virus (EBV), the aetiological agent of infectious mononucleosis, has a role in the pathogenesis of many human chronic autoimmune diseases. This chapter will review the evidence for the role of EBV in each of these diseases and also focus on the features that are common to the different human chronic autoimmune diseases, with the aim of providing an explanation for what appears to be a unique role for EBV in the pathogenesis of these diseases.
2. GENERAL ASPECTS OF HUMAN CHRONIC AUTOIMMUNE DISEASES
Human chronic autoimmune diseases share a number of common features. The various autoimmune diseases have similarities in their patterns of genetic susceptibility. The major histocompatibility complex (MHC) class II region contributes to this genetic susceptibility, and each autoimmune disease is associated with particular MHC class II genes [1]. However, there is increasing evidence that another important genetic component is susceptibility to ‘autoimmunity-in-general’. People with one particular autoimmune disease such as multiple sclerosis (MS) have an increased risk of developing other autoimmune diseases, and their first-degree relatives also have an increased risk of developing other autoimmune diseases [2]. Studies on autoimmune family pedigrees have led to the proposal that autoimmunity is an autosomal dominant trait with penetrance (disease expression) in ∼92% of females and 49% of males carrying the abnormal gene [3, 4]. Furthermore, people with organ-specific autoimmune diseases, such as insulin- dependent diabetes mellitus [5], autoimmune thyroid disease [6], MS [7] and inflammatory bowel disease [8] have an increased incidence of antinuclear antibodies. I have recently proposed that the genetic susceptibility to ‘autoimmunity-in-general’ is mediated by susceptibility to the effects of B-cell infection by EBV [9].
Human autoimmune diseases are generally more common in females than males and tend to be exacerbated in the post-partum period. Many chronic autoimmune diseases have a relapsing-remitting course, for example rheumatoid arthritis (RA), ulcerative colitis and MS, suggesting fluctuations in the autoimmune attack. Other autoimmune diseases, such as insulin-dependent diabetes mellitus and autoimmune hypothyroidism, do not become clinically apparent until much of the target organ has been destroyed; fluctuating autoimmune attack might also be occurring in these diseases but would not be clinically evident. Some chronic autoimmune diseases are manifested clinically by a primary progressive course, such as primary progressive MS, where there is progressive clinical deterioration without clear relapses or remissions. In such diseases there still could be fluctuations in the level of autoimmune attack but these could be masked by a lack of target organ repair and a subsequent lack of any periods of clinical improvement. There is also evidence of similarities in the environmental factors that predispose to or exacerbate different chronic autoimmune diseases; for example, exacerbations can be triggered by a variety of infections.
3. GENERAL ASPECTS OF EBV INFECTION
EBV has the unique ability to infect, activate and latently persist in B lymphocytes. When EBV infects resting B cells in vitro, it drives them into activation and proliferation independently of T-cell help. Infection of B cells from normal individuals in vitro results in the production of monoclonal autoantibodies reacting with antigens in multiple organs [10]. This accounts for the transient appearance of autoantibodies during the course of infectious mononucleosis [11]. Usually, the proliferating infected B
Pender, Michael P. “Epstein-Barr Virus and Autoimmunity” in Infection and autoimmunity / editors, Yehuda Shoenfeld, Noel R. Rose. Amsterdam, Elsevier, 2004, pp. 163-170.
cells are eventually eliminated by EBV-specific cytotoxic CD8+ T cells, but latently infected non- proliferating memory B cells persist in the individual for life [12]. Antigen-driven differentiation of latently infected memory B cells into plasma cells might trigger entry into the lytic cycle with the production of infectious virus [12].
4. POSSIBLE MECHANISMS BY WHICH EBV INFECTION COULD PROMOTE AUTOIMMUNE DISEASE
EBV infection could promote autoimmune disease by: inducing cross-reactive immune responses against self antigens; infection of organs with resultant tissue damage and release of antigens and secondary immune sensitization; non-specific general upregulation of the immune system; infection of autoreactive B cells which could produce autoantibodies and act as professional antigen-presenting cells in the target organ. There is evidence for T-cell or antibody cross-reactivity between EBV antigens and self antigens, for example myelin basic protein in MS [13, 14], La antigen in Sjögren’s syndrome [15], SmD in systemic lupus erythematosus (SLE) [16] and self MHC-derived peptides in oligoarticular juvenile idiopathic arthritis [17]. However, cross-reactivity between self antigens and viral antigens is a phenomenon applicable to all infectious agents and is therefore unlikely to be the primary mechanism for the unique role that EBV appears to have in the pathogenesis of autoimmune diseases such as MS and SLE. Infection of organs with resultant tissue damage, release of antigens and secondary immune sensitization is also a mechanism that potentially could occur following infections with many different agents. Similarly, non- specific general upregulation of the immune system, for example through upregulation of cytokines and adhesion molecules, could also occur following any infection. In contrast, the ability of EBV to infect and immortalize B cells, including autoreactive B cells, is unique and therefore a likely explanation for a unique pathogenic role of EBV in human chronic autoimmune diseases [9]. EBV-infected autoreactive B cells could produce pathogenic autoantibodies. They could also act as professional antigen-presenting cells in the target organ where they could provide a costimulatory survival signal to autoreactive T cells that have been activated in peripheral lymphoid organs by cross-reactivity with infectious agents and that would otherwise undergo activation-induced apoptosis when they enter the target organ [18-20]. On receiving a costimulatory survival signal from the EBV-infected B cells, the autoreactive T cells could instead proliferate and produce cytokines, which recruit other inflammatory cells, with resultant target organ damage and chronic autoimmune disease [9].
5. RELATIONSHIPS BETWEEN EBV INFECTION AND PARTICULAR AUTOIMMUNE DISEASES
5.1. Multiple Sclerosis (MS)
In 1980 Sumaya et al [21] reported a higher frequency of EBV seropositivity and a higher prevalence of high anti-EBV antibody titres in patients with MS compared to controls. Subsequent studies have shown that patients with MS are almost universally seropositive for EBV, raising the possibility that EBV infection might be a prerequisite for the development of MS. A review of eight published case-control studies comparing EBV serology in MS patients and controls revealed that 99% of MS patients were EBV- seropositive compared to 90% of controls; the summary odds ratio of MS comparing EBV-seropositive individuals with EBV-seronegative individuals was 13.5 (95% confidence interval = 6.3-31.4) [22]. This difference does not apply to other herpes viruses [23]. Furthermore, a definite clinical history of infectious mononucleosis, which indicates primary infection with -EBV with a high frequency of infected B cells [11] further increases the risk of MS in EBV-seropositive subjects (eight-fold, if infection occurs before the age of 18 years) [24]. Levin et al [25], in a study of blood samples collected from US military personnel before the onset of MS, have shown that the presence of high titres of antibodies to EBV increases the risk 34-fold for developing MS. In some cases the first attack of MS has occurred at the time of primary EBV infection [26]. Interestingly, elevated anti-EBV antibody levels were found in a child who developed MS at the age of 10 months [27]. Anti-EBV antibodies occur more often in the cerebrospinal fluid (CSF) of MS patients than controls [28], but MS patients exhibit local central nervous system (CNS)
Pender, Michael P. “Epstein-Barr Virus and Autoimmunity” in Infection and autoimmunity / editors, Yehuda Shoenfeld, Noel R. Rose. Amsterdam, Elsevier, 2004, pp. 163-170.
production of antibodies to various viruses [29]. Some patients have CSF oligoclonal bands of IgG reacting with EBV nuclear antigen-1 (EBNA-1) [30].
In 1979 Fraser et al [31] reported that patients with clinically active MS had an increased tendency to spontaneous in-vitro B-lymphocyte transformation compared to healthy subjects and patients with clinically quiescent MS. This could result from an increased frequency of circulating EBV-infected B cells or from defective control of outgrowth of EBV-transformed B cells in vitro by EBV-specific cytotoxic T cells. Wandinger et al [23] found EBV DNA in the sera of patients with clinically active MS but not in those with clinically stable disease. They interpreted this as evidence of an association between disease activity and EBV replication, which was supported by the finding of increased IgM and IgA responses to EBV early antigens in the patients with clinically active disease. Analysis of the CSF from MS patients using the polymerase chain reaction has not detected EBV DNA [32]; this makes it unlikely that EBV is a major target for immune attack in the CNS but does not exclude the presence of EBV-infected B cells that could act as professional antigen-presenting cells in the CNS. I have suggested [9] that EBV-infected B cells could be the source of the monoclonally expanded B cells present in the CSF of MS patients [33] and be responsible for the development of primary B-cell lymphoma in the CNS in MS [34].
Patients with MS have defective T-cell control of EBV-infected B cells [35]. One possible mechanism for this is decreased MHC class I expression on B cells, which has been reported to occur in patients with MS [36] and other autoimmune diseases [37], although it remains unclear whether the reported decrease is sufficient to cause decreased EBV-specific CD8+ T-cell cytotoxicity. A recent study found an increased frequency of CD8+ T cells responding to two immunodominant EBV epitopes in MS patients but it was not determined whether these T cells were cytotoxic [38]. EBV-specific CD8+ T cells are enriched in MS brain lesions compared to the peripheral blood, but such enrichment is also found for EBV-specific and cytomegalovirus-specific CD8+ T cells in other inflammatory lesions of the brain and other organs, including non-autoimmune inflammatory lesions [39]. This might simply reflect the accumulation of activated T cells in any chronic inflammatory lesion and does not necessarily imply that the virus-specific T cells are recognizing viral antigen or cross-reacting self antigen in the inflamed organ.
There is evidence of T-cell cross-reactivity between EBV antigens and the myelin antigen, myelin basic protein [13]. A CD4+ T-cell clone from an MS patient has been found to react with both a DRB5*0101- restricted EBV peptide and a DRB1*1501-restricted myelin basic protein peptide [14]. Furthermore, EBV infection induces the B-cell expression of αB-crystallin, a small heat-shock protein [40], which has been reported to be present in MS lesions and to be an immunodominant myelin antigen for T cells from healthy subjects and MS patients [41]. These findings have been interpreted as evidence that T cells generated in response to αB-crystallin expressed and presented by EBV-infected B cells might be pathogenic for CNS myelin expressing the same stress-induced protein [40].
5.2. Systemic Lupus Erythematosus (SLE)
In 1971 Evans et al [42] reported elevated levels of anti-EBV antibodies in the sera of patients with SLE. Subsequent studies have shown that 99% of SLE patients are seropositive for EBV [43, 44]. The association of EBV-seropositivity with SLE is particularly striking in young patients, 99% of whom are seropositive compared to 70% of age-matched controls (odds ratio 49.9, 95% confidence interval 9.3- 1025, P < 0.00000000001) [43]. Seroconversion rates for other herpes viruses do not differ between SLE patients and controls [43, 44]. SLE can develop immediately after EBV-induced infectious mononucleosis [45]. T cells from patients with SLE cannot control the numbers of EBV-infected B cells from SLE patients or normal subjects but T cells from normal EBV-seropositive subjects can control infected B cells from SLE patients [46]; this indicates impaired T-cell control of EBV-infected B cells in SLE. This might be explained by the reported decrease in MHC class I expression on B cells in patients with SLE [37]. Patients with SLE have autoantibodies that bind an amino acid sequence which is shared between SmD, a small nuclear ribonucleoprotein, and EBNA-1 [16].
5.3. Rheumatoid Arthritis (RA)
Patients with RA have increased anti-EBV antibody levels in their sera compared to healthy subjects [47]. They also have an increased frequency of circulating EBV-infected B cells, as determined by the fre- quency of spontaneously transforming B cells [48]. A recent study using real-time polymerase chain
Pender, Michael P. “Epstein-Barr Virus and Autoimmunity” in Infection and autoimmunity / editors, Yehuda Shoenfeld, Noel R. Rose. Amsterdam, Elsevier, 2004, pp. 163-170.
reaction has demonstrated a 10-fold increase in the EBV DNA load in the peripheral blood mononuclear cells of patients with RA compared to normal controls [49]. The high frequency of EBV-infected B cells in patients with RA is not due to increased uptake of the virus by B cells [48] but might be explained by the defective control of infected B cells by EBV-specific T cells [50, 51]. This might be explained by the reported decrease in MHC class I expression on B cells in patients with RA [37]. A study using a highly sensitive in-situ hybridization technique to detect EBV-encoded small nuclear RNAs (EBERs) in synovial membrane biopsy samples of patients with RA concluded that there was a lack of evidence for involvement of EBV [52]. Yet, the study actually found EBERs in seven (19%) of 37 patients with RA and in zero of 51 patients with other joint diseases; cells expressing EBERs were B cells and plasma cells. These results could also be interpreted as supporting a role for EBV infection of B cells in the pathogenesis of RA if the negative results in the other patients with RA were due to the limitations imposed by sampling. EBV- specific CD8+ T cells are enriched in the inflamed joints of patients with RA compared to the peripheral blood, but such enrichment is also found for cytomegalovirus-specific CD8+ T cells in the inflamed joints and for EBV-specific and cytomegalovirus-specific CD8+ T cells in autoimmune and non-autoimmune inflammatory lesions in other organs [39].
5.4. Sjögren’s Syndrome
Patients with Sjögren's syndrome have increased levels of anti-EBV antibodies in their sera [53, 54], an increased tendency to spontaneous in-vitro B-lymphocyte transformation from the peripheral blood [54] and an increased frequency of shedding of EBV from the oropharynx [54]. They also have decreased EBV- specific T-cell cytotoxicity [55] which accounts for the impaired ability to abort in-vitro outgrowth in regression assays of EBV-induced B-cell transformation [54, 55]. Decreased EBV-specific T-cell cytotoxicity might be explained by the reported decrease in MHC class I expression on B cells of patients with Sjögren’s syndrome [37]. EBV-infected B cells could be the source of the monoclonally expanded B cells in the salivary glands in Sjögren’s syndrome [56] and be responsible for the increased risk of the development of B-cell lymphoma in the salivary glands in Sjögren’s syndrome [57]. Moreover, antibodies to the La autoantigen of Sjögren’s syndrome also react with EBERs complexed with protein [15].
5.5. Autoimmune Thyroid Disease
Patients with autoimmune thyroiditis have increased titres of anti-EBV antibodies in their sera compared to healthy subjects [58]. Thyrotoxicosis can develop immediately after infectious mononucleosis due to primary EBV infection, and autoimmune hypothyroidism can develop in association with acute EBV infection [59]. Intrathyroidal EBV-infected B cells could be the source of the monoclonally expanded B cells in the thyroid gland in autoimmune thyroiditis [60] and might be responsible for the increased risk of development of B-cell lymphoma in the thyroid gland in patients with autoimmune thyroiditis [61].
5.6. Scleroderma
Patients with scleroderma have defective T-cell control of EBV-infected B cells [62]. Progressive systemic sclerosis has developed in an infant five months after infectious mononucleosis [63].
5.7. Autoimmune Liver Disease
There is evidence for a role of EBV in both primary biliary cirrhosis and autoimmune hepatitis. Patients with primary biliary cirrhosis have increased levels of EBV DNA in their peripheral blood mononuclear cells, liver and saliva compared to controls [64]. They also have defective T-cell control of EBV-infected B cells [65]. Autoimmune hepatitis can develop soon after infectious mononucleosis due to primary EBV infection [66].
5.8. Inflammatory Bowel Disease
Latently and productively EBV-infected B cells are present at a higher frequency in the colonic mucosa of patients with ulcerative colitis than controls [67, 68]. Patients with Crohn's disease also have a higher frequency of EBV-infected B cells in the colonic mucosa than controls [67].
Pender, Michael P. “Epstein-Barr Virus and Autoimmunity” in Infection and autoimmunity / editors, Yehuda Shoenfeld, Noel R. Rose. Amsterdam, Elsevier, 2004, pp. 163-170.
5.9. Cryptogenic Fibrosing Alveolitis
Patients with cryptogenic fibrosing alveolitis have increased serum levels of antibodies against EBV, but not against herpes simplex virus or cytomegalovirus, compared to controls [69]. Furthermore, EBV DNA is detected in lung tissue more frequently in patients with cryptogenic fibrosing alveolitis than in controls [70].
6. CONCLUSION
There is a large body of evidence indicating that EBV infection has a major role in the pathogenesis of organ-specific and non-organ-specific human chronic autoimmune diseases. This evidence includes: a high frequency and high levels of circulating anti-EBV antibodies; triggering of the first attack of autoimmune disease by infectious mononucleosis due to primary EBV infection; an increased frequency of circulating EBV-infected B cells; defective T-cell control of EBV-infected B cells; an increased level of EBV DNA in target tissues; monoclonal B-cell expansion in the target organs; an increased risk of developing B-cell lymphoma in the target organs of chronic autoimmune disease; and T-cell and antibody cross-reactivity between EBV antigens and self antigens. These findings can be explained by the hypothesis that chronic autoimmune diseases occur in individuals genetically susceptible to the effects of B-cell infection by EBV, resulting in an increased frequency of latently EBV-infected autoreactive B cells. EBV-infected autoreactive B cells could produce pathogenic autoantibodies; they could also act as professional antigen-presenting cells in the target organ where they could provide a costimulatory survival signal to autoreactive T cells that have been activated in peripheral lymphoid organs by cross-reactivity with infectious agents and that would otherwise undergo activation-induced apoptosis in the target organ. On receiving a costimulatory survival signal from the EBV-infected B cells, the autoreactive T cells could proliferate and produce cytokines, which recruit other inflammatory cells, with resultant target organ damage and chronic autoimmune disease.


